Início rápido
O dimensionamento automático do Lakebase está disponível nas seguintes regiões: us-east-1, us-east-2, us-west-2, ca-central-1, sa-east-1, eu-central-1, eu-west-1, eu-west-2, ap-south-1, ap-southeast-1, ap-southeast-2.
O Lakebase autoscale é a versão mais recente do Lakebase, com recursos como autoscale compute, escala-to-zero, branching e instant restore. Se você é usuário de provisionamento Lakebase, consulte Provisionamento Lakebase.
Conecte-se ao seu banco de dados usando tokens OAuth ou senhas do Postgres. Para gerenciar a infraestrutura do Lakebase (criar projetos, branches, computação), consulte Permissões do projeto.
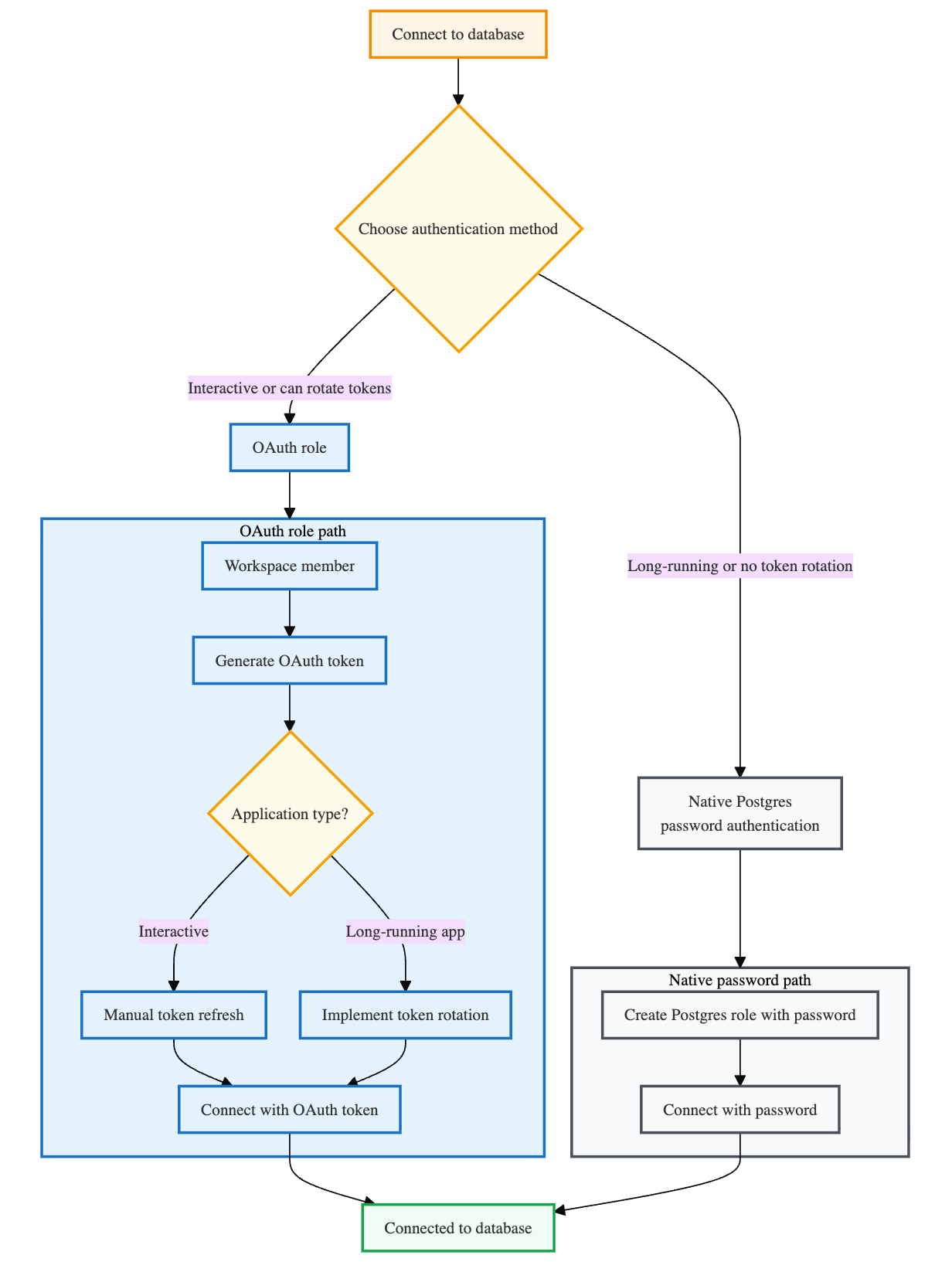
Escolha seu método de autenticação
Antes de se conectar, decida qual método de autenticação funciona melhor para o seu caso de uso:
- FunçãoOAuth : Autentique-se usando sua identidade Databricks com um token OAuth . O responsável pelo projeto pode entrar em contato imediatamente. Para permitir que outras identidades do Databricks usem a autenticação OAuth, crie suas funções do Postgres usando a interface do usuário do Lakebase, SQL ou API REST. Consulte Criar uma função OAuth.
- Autenticação nativa de senha do Postgres: Autentique-se usando uma função do Postgres com uma senha de banco de dados tradicional. Consulte Criar uma função de senha nativa do Postgres.
OAuth oferece expiração automática de credenciais e integração de identidade workspace , mas requer rotação de tokens para aplicativos de longa duração. As senhas do Postgres não expiram nem precisam ser rotacionadas, mas não possuem a expiração automática e o gerenciamento de segurança centralizado do OAuth.

Conecte-se ao seu banco de dados
Ao conectar-se pela internet pública, se você usa um firewall no lado do cliente, adicione os endereços IP usados pelo dimensionamento automático do Lakebase à sua lista de permissões. Veja os endereços IP e domínios do serviço Databricks.
Os exemplos abaixo usam psql, um cliente Postgres padrão. Para obter mais informações sobre como usar o psql para se conectar, consulte Conectar com psql. Você também pode acessar seu banco de dados através do Databricks Notebook, do Editor SQL do Lakebase, do Editor de Tabelas ou de ferramentas de terceiros como o pgAdmin e outros clientes compatíveis com o Postgres. Consulte a seção "Consulte seus dados" para obter mais opções.
Cada projeto contém um banco de dados default chamado databricks_postgres ao qual você pode se conectar. Este banco de dados pertence à função Postgres da sua identidade Databricks (por exemplo, user@databricks.com), que é criada automaticamente quando você cria um projeto. Para criar funções adicionais do Postgres, consulte Gerenciar funções do Postgres.
Todas as conexões com o banco de dados estão sujeitas a um tempo limite de 24 horas do Parado e a um tempo máximo de conexão de 3 dias. Consulte Tempo limite de conexão.
Conecte-se com uma função OAuth
As funções OAuth permitem que você se conecte usando sua identidade Databricks com autenticação baseada em tokens. A função OAuth do proprietário do projeto é criada automaticamente. Para permitir que outras identidades do Databricks usem a autenticação OAuth, crie suas funções do Postgres usando a interface do usuário do Lakebase, SQL ou API REST. Consulte Criar uma função OAuth.
Para gerar tokens OAuth programaticamente ou para fluxo de trabalho automatizado, consulte Obter tokens OAuth em um fluxo de usuário para máquina para sessões interativas ou Obter tokens OAuth em um fluxo de máquina para máquina para entidade de serviço.
Os tokens OAuth expiram após uma hora.
Para aplicações que mantêm conexões de longa duração com o banco de dados, é necessário implementar a rotação de tokens para refresh automaticamente as credenciais antes que elas expirem. Sem a rotação de tokens, seu aplicativo perderá a conectividade com o banco de dados após uma hora.
Consulte os exemplos de rotação de tokens para ver exemplos de código.
Para conectar-se a uma função OAuth:
- No aplicativo Lakebase, selecione seu projeto e clique em Conectar .
- Selecione a filial, compute e o banco de dados aos quais deseja se conectar e, em seguida, selecione sua identidade Databricks na seção FunçõesOAuth do menu suspenso Função .
- Copie o trecho de conexão
psqlpara o seu terminal e insira-o. - Quando solicitado a inserir uma senha, clique em Copiar tokens OAuth e digite-a como sua senha:

A opção "Copiar tokens OAuth gera tokens apenas para sua identidade de login atual, não para a entidade de serviço ou outros usuários. Para gerar tokens para outras identidades, use a CLI ou o SDK.
Conecte-se com a senha nativa do Postgres
A autenticação nativa por senha do Postgres permite que você se conecte usando uma função do Postgres com uma senha de banco de dados tradicional.
Para conectar-se com a autenticação de senha nativa do Postgres:
- No aplicativo Lakebase, selecione seu projeto e clique em Conectar .
- Selecione a ramificação, compute e o banco de dados aos quais deseja se conectar e, em seguida, selecione uma função do Postgres na seção Funções do Postgres do menu suspenso Função .
- Copie o trecho de conexão
psqlpara o seu terminal e insira-o para conectar.
